Khazanah Pendidikan Islam
Vol. 7 No. 1 (2025): Khazanah Pendidikan Islam

Development of Religious Moderation Learning Media Based on Augmented Reality Using Fast Corner Detection Algorithm

Rahayu, Ayu Puji (Unknown)
Somantri, E. Aris (Unknown)
Gerhana, Yana Aditia (Unknown)



Article Info

Publish Date
27 Mar 2025

Abstract

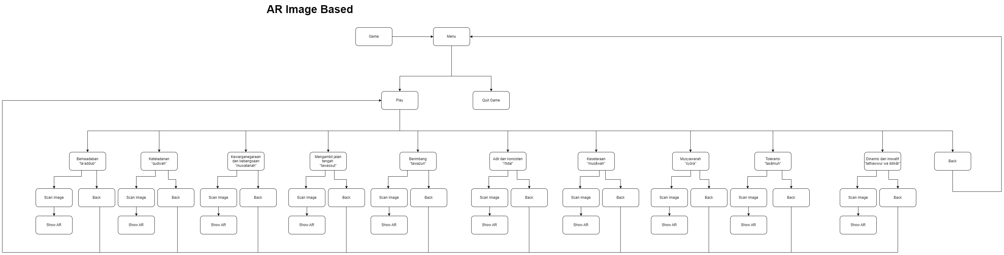
The religious moderation program aims to streamline religious life in diverse Indonesian society to create a religious society and nation that lives in peace, tolerance, and harmony. Internalization of religious moderation must be implemented in the madrasah environment to provide a strong understanding to students so that they can understand and apply the values ​​of religious moderation in everyday life. Therefore, this study aims to develop Augmented Reality (AR)-based religious moderation learning media for madrasa students. The research method used is a modified System development life cycle (SDLC) model. The data collection technique in this study is a test. Pretest-posttest tests the product's effectiveness on learning outcomes, and observations and interviews are conducted to strengthen field data. At the same time, the participants in this study were elementary madrasah (MI) students in West Bandung Regency and Garut Regency, with 160 participants from seven schools. The selection of locations is based on the researcher's affordability and access. The results of this study indicate that the use of augmented reality (AR)-based religious moderation learning media has effectively improved student learning outcomes in religious moderation learning significantly.  The results of the difference test show an Asymp. Sig. (2-tailed) value of 0.000, indicating that Ho is rejected, and Ha is accepted. This means there is a significant difference in student learning outcomes before and after the treatment using Augmented Reality (AR) learning media, with an average pre-test score of 64.94 and an average post-test score of 93.50. Therefore, this study concludes that Augmented Reality learning media can improve student learning outcomes.

Copyrights © 2025






Journal Info

Abbrev

kp

Publisher

Subject

Education Mathematics Other

Description

Khasanah Pendidikan Islam e-ISSN: 2715-968X is open access and peer-reviewed journal of Islamic Studies published by the Program Sarjana UIN Sunan Gunung Djati, Bandung. The journal is published Four time a year (April, Agustus and Desember ) in both print and online versions and provides a forum ...