Claim Missing Document
Check
Articles

Found 1 Documents
Search

Penerapan Sistem Informasi Pelayanan Pengaduan Pasien sebagai Solusi dalam Meningkatkan Kualitas Layanan (Studi Kasus: Rumah Sakit Hermina Arcamanik) Eka Nuraeni; Erix Gunawan; Falaah Abdussalaam; Jeri Sukmawijaya
Infotek: Jurnal Informatika dan Teknologi Vol. 6 No. 2 (2023): Infotek : Jurnal Informatika dan Teknologi
Publisher : Fakultas Teknik Universitas Hamzanwadi

Show Abstract | Download Original | Original Source | Check in Google Scholar | DOI: 10.29408/jit.v6i2.13680

Abstract

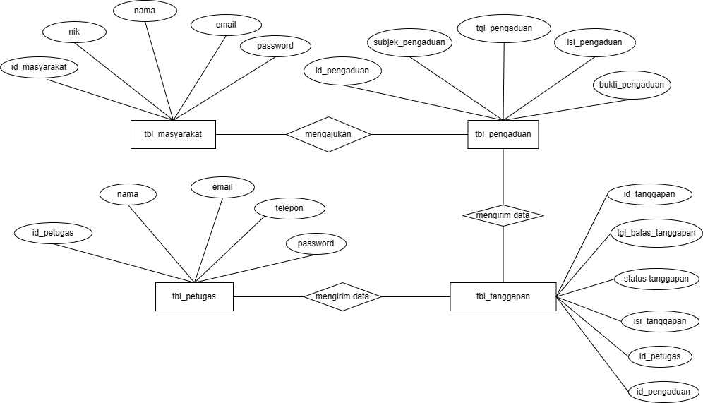
Excellent service or service excellence in hospitals is needed to provide trust and service according to standards. In an effort to improve services, a patient complaint service is needed to respond to each service and realize the rights received by patients. The availability of patient complaint services in Hermina Arcamanik Hospital is currently still using google form and sending complaints using whatsapp, the media used is still considered less effective and efficient so that it is vulnerable to data manipulation or errors when inputting data.  Based on these obstacles, it is important that the complaint process can be resolved properly, appropriate data processing and ease of access to online services by patients can be fully and thoroughly. So a Patient Complaint Service Information System was made in the form of a web to facilitate access, this Information System was created using the PHP programming language and has an interface with Bootstrap and is equipped with Javascript, a storage database using MySQL and a local hosting server from Apache using the XAMPP program.The research results of designing a web-based complaint service information system in the form of service access that can be used easily and connected to the internet quickly and appropriate data processing.