Claim Missing Document
Check
Articles

Found 11 Documents
Search

Implementation Internet of Things Using Linear Regression Method For Supply Chain Management System Muhammad Agus Zainuddin; Oktafian Sultan Hakim; Sritrusta Sukaridhoto; Hestiasari Rante
Syntax Literate Jurnal Ilmiah Indonesia
Publisher : Syntax Corporation

Show Abstract | Download Original | Original Source | Check in Google Scholar | Full PDF (201.025 KB) | DOI: 10.36418/syntax-literate.v7i12.11369

Abstract

The Indonesian ministry of the industry stated that the development of industry must be a formidable industrial country in the world by 2025 and has carbon neutrality by 2060. This goal must be considered related to the distance of the supplier location from the industrial and it increases the gas emissions in the air. In this research, the proposed a solution for optimizing the delivery of material supplies from suppliers to the industry. The protocol communication uses the MQTT protocol to connect the device with a broker. This system will collect the information from sensors such as DHT 11, MQ-05, RFID, and other sensors to record the data, track the location, and validate the person accessing the goods and the data in a document. The data can be used as decision-making material using the regression linear method specifically at humidity and temperature. This device will connect to the user's smartphone by using an application that is connected by an online MQTT broker and see the condition of the goods, track the location of the delivery, and control the device from anywhere. The experiment result shows that the device can monitor temperature, humidity, CO2, LPG gas, and smoke gas. It also used the linear regression method used for determine the impact of the correlation between temperature and humidity at supply storage. The model summary states that the slope (B1) value is -1.8637 with a constant (B0) of 110.1554. B1 has a negative value. So, it can be concluded that the temperature variable negatively correlates with humidity. This method will be useful for the system to do some action to stabilize the condition inside the supply room such as giving a notification to the driver or turning on several pieces of equipment automatically to recover the condition. The proposed system is an IoT system using the openHAB platform as a UI that will be used in this system with a linear regression method to find the relationship between system parameters.
Pengembangan Wisata Virtual Tour Candi Surowono Sebagai Sarana Promosi Wisata Di Kabupaten Kediri Moh. Zikky; Hestiasari Rante; Ashafidz Fauzan; Martianda Erste Anggraini; Dwi Susanto; Tri Budi Santoso
Jurnal ABDI: Media Pengabdian Kepada Masyarakat Vol. 9 No. 1 (2023): JURNAL ABDI : Media Pengabdian Kepada masyarakat
Publisher : Universitas Negeri Surabaya

Show Abstract | Download Original | Original Source | Check in Google Scholar | DOI: 10.26740/abdi.v9i1.19369

Abstract

Wisata virtual menjadi salah satu tren yang sedang banyak diminati di era internet saat ini, baik karena segiefektivitasnya, kemudahaan aksesnya, dan tentu minimalisasi biaya (atau bahkan gratis) dalammengaksesnya. Bagi yang lokasi jauh dan ingin melakukan ekplorasi dan jalan-jalan secara virtual di tempatwisata, konsep ini bisa menjadi solusi paling tepat. Tur virtual menyajikan pengalaman yang begitu imersifdan pembuatannya-pun saat ini sangat mudah, hanya berbekal kamera 360 dan proses rekayasapenyambungan foto-foto 360 tersebut dengan teknik menampilkan foto borderless (tanpa batas) danseamless (tidak terpotong).Pada tur virtual (virtual tour) Candi Surowono ini, dikembangkan 18 titik foto kamera 360 pada lahan yangterbentang dalam area konservasi candi tersebut. Sedangkan ukuran candi utamanya sendiri sebenarnyahanya 8 x 8 m2, namun detil relief dan arsitektunya masih terukir dengan jelas. Detil arsitektur dan reliefcandi tersebut dipotret dengan detil menggunakan kamera 360 dengan kualitas gambar yang sangat baik,namun tetap memperhatikan keringanan akses saat dipasang pada media website virtual turnya, yaitu disurowono.wisatakediri.com. Ada empat menu utama yang ada pada website virtual tur tersebut, yaitu 360֩Views, Information, Photo album, dan Roadmap.
TALKING KRISHNA – DEVELOPING 3D CHARACTER OF KRISHNA Brigitta Violena Mahardika; Artiarini Kusuma Nurindiyani; Hestiasari Rante; Fardani Annisa Damastuti; Budi Berlinton Sitorus
Jurnal Informatika dan Bisnis Vol. 10 No. 2 (2021): Edisi Desember 2021
Publisher : Institut Bisnis dan Informatika Kwik Kian Gie

Show Abstract | Download Original | Original Source | Check in Google Scholar

Abstract

The Children who are born in the latest generation are called the Z and Alpha generations. These generations are the ones closest to the Internet and technology. The current advance of technology makes global connections even more widespread so that the need for an international language to communicate is also urgently needed. Therefore, an interactive educational application that uses English as the international language was created using Krishna's character as the main character. This interactive application is named Talking Krishna. This character of Krishna was designed as attractive as possible so that children can easily grasp the knowledge offered by Talking Krishna. Besides, Krishna's character will deliver some of the moral values that are believed can improve the children’s character building. Krishna's character is made by utilising 3D animation with Cinema 4D. Keywords— 3D animation, 3D modelling, Krishna
Implementation of Scrum in the manufacture of non-invasive blood sugar detection devices using PPG signals Rafly Arief Kanza; Erita Cicilia Febrianti; Izza Nur Afifah; Rifqi Affan Maulana; Arna Fariza; Hestiasari Rante
International Journal of Applied Sciences and Smart Technologies Volume 06, Issue 1, June 2024
Publisher : Universitas Sanata Dharma

Show Abstract | Download Original | Original Source | Check in Google Scholar | DOI: 10.24071/ijasst.v6i1.7719

Abstract

This study presents the effective integration of Scrum methodology in the production process of non-invasive blood sugar testing devices using Photoplethysmography (PPG) signals. During three months, a team consisting of a Product Owner, Scrum Master, and Developer Team successfully utilized Scrum's agile structure to manage the challenges of PPG signal processing, hardware integration, and software development. The repeated sprint cycles enabled swift adjustment to new obstacles and stakeholder input, guaranteeing both effectiveness and agility in the development process. The dynamic approach facilitated both the punctual delivery of complex medical equipment and the cultivation of a culture focused on ongoing enhancement, establishing a model for the future use of agile approaches in healthcare technology. The successful implementation highlights the effectiveness of Scrum in managing the complexities of medical device development. It provides a model for improving non-invasive blood sugar detection devices and establishes agile methodologies as a key driver of innovation in healthcare technology.
Peningkatan Kompetensi Pembuatan Animasi 2D pada Kru Studio Progresif TV untuk Iklan Pendek di PP Bumi Sholawat Sidoarjo Berbasis Project Based Learning Zikky, Moh; Rante, Hestiasari; Santoso, Tri Budi; Fathoni, Kholid; Sukaridhoto, Sritrusta; Zainuddin, Muhammad Agus; Susanto, Dwi; Sarinastiti, Widi; Anggraeni, Martianda Erste; Dianta, Ashafidz Fauzan; Darmawan, Zakha Maisat Eka; Faradisa, Rosiyah; Aji, Rendra Suprobo
Sewagati Vol 8 No 1 (2024)
Publisher : Pusat Publikasi ITS

Show Abstract | Download Original | Original Source | Check in Google Scholar | DOI: 10.12962/j26139960.v8i1.809

Abstract

Potensi industri kreatif di indonesia khususnya pada periklanan digital memiliki potensi yang sangat besar. Pada tahun 2023, belanja iklan mencapai $ 2,55 milliar. Saat ini industri periklanan lebih bervariasi, salah satunya dengan mengadopsi konsep animasi. Dengan menggunakan animasi, iklan lebih dinamis dan memiliki daya tarik visual. Namun ketersediaan SDM yang memiliki kompetensi di bidang animasi periklanan saat ini sangat terbatas. Politeknik Elektronika Negeri Surabaya, melalui Departemen Teknologi Multimedia Kreatif, Program Studi Teknologi Rekayasa Multimedia melakukan program pengabdian masyarakat berupa pelatihan pembuatan Iklan berbasis animasi 2D pada Progressive TV PP Bumi Sholawat Sidoarjo. Diharapkan dengan pelatihan ini mampu meningkatkan kompetensi SDM talenta digital di Indonesia Khususnya di Sidoarjo.
Indonesian Sign Language (SIBI) Learning Media Application Based on Deep Learning Technology for Deaf Children Anggraeni, Martianda; Andhika F. R., Harum; Rante, Hestiasari; Sukaridhoto, Sritrusta
Journal of Technology and Informatics (JoTI) Vol. 5 No. 1 (2023): Vol. 5 No.1 (2023)
Publisher : Universitas Dinamika

Show Abstract | Download Original | Original Source | Check in Google Scholar | DOI: 10.37802/joti.v5i1.384

Abstract

One of the main methods in teaching deaf children effectively is through visualization of learning materials. Previous research has developed augmented reality-based interactive learning media for deaf children. However, these learning media have limitations related to smartphone memory, dependence on certain flashcards, and limited amount of material due to flashcard limitations. Here, researchers innovate to develop SIBI learning media applications based on deep learning technology that material does not depend on a specific flashcard, but the application is able to detect real objects and various images. TensorFlow Lite is considered lighter but still allows the system to run deep learning on mobile devices with low latency. This application is designed to capture a real object or image through the camera, then the object or image will be processed and recognized using TensorFlow Lite. The object recognition process is carried out at the classification layer using switch-case syntax and global class synchronization with the YouTube API. After the image or object is recognized, the system will issue an output in the form of an Indonesian sign language video link from the object.
Integration of MQTT and Augmented Reality using Dobot Magician Lite Robot Rante, Hestiasari; Hanifati, Kirana; Arief, Muhammad Fauzan; Sukaridhoto, Sritrusta; Zainuddin, M. Agus; Mezouar, Youcef; Hill, David R. C.
JOIV : International Journal on Informatics Visualization Vol 9, No 2 (2025)
Publisher : Society of Visual Informatics

Show Abstract | Download Original | Original Source | Check in Google Scholar | DOI: 10.62527/joiv.9.2.3198

Abstract

As robotics education evolves, there is a growing demand for effective tools that offer hands-on learning experiences while addressing the traditional challenges such as limited interactivity, high costs, and the need for sophisticated technical knowledge. This paper explores the integration of wireless controllers and Augmented Reality (AR) image tracking with the Dobot Magician Lite robotic platform to enhance robotics learning. The proposed solution utilizes MQTT (Message Queuing Telemetry Transport), a lightweight messaging protocol, to enable intuitive and user-friendly wireless control of the robot. By using AR image tracking, students may see and operate virtual overlays that are aligned with the actual robot, bridging the gap between theoretical understanding and practical application. This technique not only streamlines the control procedure, but it also creates an interesting and immersive learning environment, making robotics education more accessible to a larger range of people. Team Alpha (n=4) and Team Beta (n=4) conducted testing in Indonesia and found promising results: average response time was 160 ms and 165 ms, respectively; movement accuracy was 1.5 mm and 1.7 mm; AR display quality received scores of 8.8 and 8.6; and user satisfaction ratings were 9.0 and 8.9. Both teams reported great system adaptability and minimal issue frequency, with Team Beta mentioning minor performance difficulties including occasional latency.  These findings highlight the effectiveness and reliability of the proposed system, supporting its potential for broader application in robotics education.
Performance analysis of 3D assets in virtual reality simulations for climate change: a case study in sustainable energy systems Miranto, Cahya; Firmanda, Ardiman; Rante, Hestiasari; Sukaridhoto, Sritrusta; Agus Zainuddin, Muhammad; Rahman, Haolia
Bulletin of Electrical Engineering and Informatics Vol 14, No 5: October 2025
Publisher : Institute of Advanced Engineering and Science

Show Abstract | Download Original | Original Source | Check in Google Scholar | DOI: 10.11591/eei.v14i5.9532

Abstract

This study investigates the performance impact of 3D assets in a virtual reality (VR) simulation designed for climate change education, aiming to balance visual fidelity and system efficiency on standalone headsets. Using a case study modeled on a sustainable energy environment, key performance metrics frames per second (FPS), triangle count, and draw calls were measured to assess the effect of object density, material transparency, and batching strategies. Experimental results show that configurations with 20 trees and 20 characters maintained 101 FPS, while denser scenes with 30 trees and 30 characters dropped to 79 FPS approaching the minimum usability threshold for VR. Transparent tree foliage with alpha-cutout materials imposed higher graphics processing unit (GPU) loads than high-triangle opaque character models, highlighting the performance cost of material complexity. These findings offer practical guidelines for optimizing asset configurations in immersive educational VR content. Future work may explore integration of artificial intelligence (AI) behavior and user interaction to assess broader system performance.
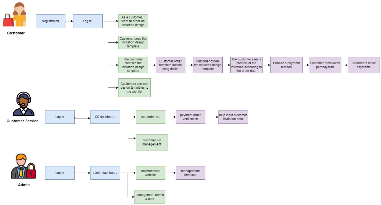
Invitin Project: Scrum Framework Implementation in a Software Development Project Management Hidayah, Nadila Wirdatul; Sasmita, Rizka Rahayu; Mayangsari, Mustika Kurnia; Kusuma, Oskar Galih Wira; Rante, Hestiasari; Fariza, Arna
INTEK: Jurnal Penelitian Vol 9 No 1 (2022): April 2022
Publisher : Politeknik Negeri Ujung Pandang

Show Abstract | Download Original | Original Source | Check in Google Scholar | DOI: 10.31963/intek.v9i1.3332

Abstract

The printed invitation is commonly used in our community to invite others to special events. In Indonesian society, this has happened inviting someone from door-to-door by sending printed invitations. Due to rapid information technology development, we proposed a website-based online invitation platform, Invitin. In general, the Invitin project has three main actors, which are customer, customer service, and admin. The methodology that we used was based on the SDLC (Software Development Life Cycle) and applied Scrum framework. Implementing the Invitin project using Scrum helps to organize development tasks easier and provides other benefits in some cases. Thus, Scrum increases our team productivity to develop a high-quality dynamic website application.
Participatory Design in Developing Gamification on Introducing Renewable Energy to Teenage Students Burhan, Rifaatul Mahmudah; Rante, Hestiasari; Arini, Nu Rhahida; Hasnaoui, Abir
The Indonesian Journal of Computer Science Vol. 10 No. 2 (2021): The Indonesian Journal of Computer Science
Publisher : AI Society & STMIK Indonesia

Show Abstract | Download Original | Original Source | Check in Google Scholar | DOI: 10.33022/ijcs.v10i2.3002

Abstract

The Covid-19 pandemic has had an impact on all sectors, including the world of education. Learning that has been done using traditional methods such as books has turned to virtual media such as zoom, google meet, and social media. This makes students less interested and feel bored. In addition, the current use of energy sources continues to increase which results in the depletion of energy sources. this is due to a lack of knowledge and awareness regarding renewable energy and energy sources. In this study, we used a participatory design method that involved teachers and students in collecting data that was relevant to everyday life. We also conducted interviews and asked students and teachers about their study habits and the meaning of renewable energy and their daily life related to energy, the impressions they have of attending classes, and any opinions for further improvement.This method is proven to help provide outstanding results in decision-making to build gamification applications as learning media that can attract interest and motivation to learn for students, especially junior high school students. As a result of the analysis of students' understanding and concern about renewable energy, it was analyzed as "enough" with a percentage of 57.1%. Based on the results of research and student opinions, we would like to suggest that there must be the development of learning methods or alternative media such as gamification for junior high school students.