cover
Contact Name
Serpian
Contact Email
serpian@poliupg.ac.id
Phone
+6285241204400
Journal Mail Official
intek@poliupg.ac.id
Editorial Address
Politeknik Negeri Ujung Pandang Kampus 1 Gedung Administrasi Lantai II Jalan Perintis Kemerdekaan KM.10 Tamalanrea Makassar 90245
Location
Kota makassar,
Sulawesi selatan
INDONESIA
INTEK: Jurnal Penelitian
ISSN : 23390700     EISSN : 26155427     DOI : -
INTEK is a journal managed by the Journal and Publication Development Unit of Ujung Pandang State Polytechnic, which is published twice a year, in April and October. The journal INTEK has also been indexed. The INTEK Journal accepts research scripts in the fields of technology and engineering such as: Electrical, Mechanical, Civil and Chemical Engineering.
Arjuna Subject : Umum - Umum
Articles 14 Documents
Search results for , issue "Vol 9 No 1 (2022): April 2022" : 14 Documents clear
Study on The Development of Pioneering Routes at Bua Airport Based on Multi Creteria Analysis Rauf, Irwan; Adisasmitha, Sakti Adjie; Hustim, Muralia
INTEK: Jurnal Penelitian Vol 9 No 1 (2022): April 2022
Publisher : Politeknik Negeri Ujung Pandang

Show Abstract | Download Original | Original Source | Check in Google Scholar | DOI: 10.31963/intek.v9i1.3399

Abstract

This study aims to analyze the characteristics of the pioneering route from Bua Airport to other airports in South Sulawesi Province and to analyze the selection of priority pioneer routes from Bua Airport based on multi-criteria analysis. This research is non-experimental and much more based on descriptive qualitative and quantitative. Collecting data process is by using observation, documentation, and questionnaires. The respondents of this study were 100 respondents consisting of the public/passengers, employees and leaders of Bua airport. In this study, the AHP method is needed to make a decision whether to develop pioneer routes at Bua airport by opening several pioneer routes to other areas. The results of pairwise comparisons look at the characteristics of the selection criteria for pioneering route development criteria for distance 24.0%, travel time criteria 24.9%, cost criteria 25.8%, transportation mode criteria 13.6% and road network criteria 11.6%, therefore, the priority criterion in developing the pioneer route for Bua Airport is the cost criterion with a weight of 25.8%. The selection of priority pioneer routes for Bua Airport in comparison of alternatives with alternatives based on the criteria for the main area distance is Toraja 32.3%, the criteria for travel time to the main area of Toraja 38.6%, the criteria for the cost of the main area of Seko 32.8%, the criteria for the main mode of transportation Toraja 32, 5% and the main regional road network criteria are Toraja 31.9%, the priority pioneer route development for Bua Airport is Toraja 33.2%, the second area is Seko 29.2%, the third area is Rampi 19.2%, the fourth area is Masamba 9.8%, and the fifth area is Kendari 8.5%.
Design of a Single Phase HERIC-SPWM Murdianto, Farid Dwi; Sudihato, Indhana; Karso, Anang Budi; Zulfa, Wildana
INTEK: Jurnal Penelitian Vol 9 No 1 (2022): April 2022
Publisher : Politeknik Negeri Ujung Pandang

Show Abstract | Download Original | Original Source | Check in Google Scholar | DOI: 10.31963/intek.v9i1.2995

Abstract

Development in the field of technology has experienced rapid development in recent years, especially in inverter. Every year the development of inverters is very fast starting from full bidge inverters to HERIC inverters, inverters are usually used to convert DC voltage to AC, HERIC inverters are modifications of full bidge inverters with 2 additional IGBTs on the output side, therefore this paper will discuss about inverter design. HERIC SPWM 1 phase.The HERIC inverter will be compared with full bridge inverters to find out the advantages of these modifications. The modulation technique here uses SPWM (sinusoidal pulse width modulation) modulation technique as the switching process. IGBT switching on the HERIC inverter to produce the desired output waveform. The methodology for making a 1-phase HERIC SPWM inverter using a source from the PLN road network which will then be rectified by the rectifier. The rectifier output of 311 vdc will then be converted into AC voltage with output by the HERIC inverter.So that by making this single-phase HERIC SPWM inverter it is possible to be efficient and produce the power supply that will be used.
CMS Wordpress Based Academic Information System Design at SMPN 17 Marusu Nahlah, Nahlah; Ruswandi Djalal, Muhammad
INTEK: Jurnal Penelitian Vol 9 No 1 (2022): April 2022
Publisher : Politeknik Negeri Ujung Pandang

Show Abstract | Download Original | Original Source | Check in Google Scholar | DOI: 10.31963/intek.v9i1.3383

Abstract

School is one of the formal education facilities that must be able to provide the best services or facilities for students and also for parents. One of the right ways is to use information technology, namely accessing academic values through websites. The specific objective of this research is to produce an academic information system based on Wordpress Content Management System (CMS) that can be used by SMPN 17 Marusu in Maros Regency. The current website-based academic information system is made using a complex programming language and requires special skills to create the website. Wordpress is a platform for creating websites instantly. In this study, the information system was built using the prototype method so that it can be adapted to user needs. The resulting software is presented to the user, starting from the requirements analysis, design to implementation stage, and users are given the opportunity to provide input so that the resulting software really fits the user's needs. The prototype method consists of several stages, namely, requirements analysis, system analysis, system design, system testing, and system implementation. The design stage includes interface design, front end and back end using WordPress CMS. With this school website, it is hoped that it can help government programs in improving school performance and productivity.
Senggani Fruit Anthocyanins (Melastoma Malabathricum Auct, Non Linn) As Bacterial Dyes Differential Painting Techniques Indrawati, Ratih; Ratnawati, Gervacia Jenny; Tumpuk, Sri
INTEK: Jurnal Penelitian Vol 9 No 1 (2022): April 2022
Publisher : Politeknik Negeri Ujung Pandang

Show Abstract | Download Original | Original Source | Check in Google Scholar | DOI: 10.31963/intek.v9i1.2987

Abstract

Bacteria are difficult to see with a light microscope, because they do not absorb or refract light. Dyes absorb and refract light so that the contrast of bacteria with their surroundings is enhanced. Anthocyanins are water-soluble pigments that are naturally found in various types of plants. As the name implies, this pigment gives color to flowers, fruits, and leaves of green plants.This research is a type of descriptive research. The treatment consisted of painting bacterial preparations with anthocyanin pigment extract of senggani fruit with 70% ethanol solvent and control with gram staining. The treatments were: T1: staining of bacterial preparations with gram staining, T2: painting of bacterial preparations with anthocyanin extract of senggani fruit added with 14% citric acid as a substitute for safranin and NH4Cl as a substitute for crystal violet. The results of the study showed that anthocyanin pigment extract was proven to be used as a dye for Staphylococcus aureus, Escereria coli as a substitute for synthetic dyes Safranin and Crystal violet in Gram staining.
IoT-Based Hydroponic Plant Monitoring and Control System to Maintain Plant Fertility Untoro, Meida Cahyo; Hidayah, Fathan Rizki
INTEK: Jurnal Penelitian Vol 9 No 1 (2022): April 2022
Publisher : Politeknik Negeri Ujung Pandang

Show Abstract | Download Original | Original Source | Check in Google Scholar | DOI: 10.31963/intek.v9i1.3407

Abstract

Hydroponics is a method of cultivating plants by utilizing a small amount of land without using soil media. Hydroponic cultivation is still done conventionally in monitoring and controlling nutrients and pH of the air. Hydroponics is already with Internet of Things (IoT) technology in the cultivation process. The research aims to use IoT technology by developing control devices and monitoring hydroponic plants remotely, to make it easier for cultivators to control and monitor plant color, temperature, nutrients and the pH value of hydroponic plant water. Control and monitoring can be done through a smartphone application. The data from testing the condition of hydroponic plants obtained an average error of 1.8% for air temperature, 4.8% for water pH, 6.6% for plant color and 7% for water nutrients. Hydroponic plants with the TCS3200 sensor get a monitoring opportunity of 53.3%. Testing of tool control related to nutritional improvement has been carried out using the fuzzy Mamdani method with an increase in the probability of 88.75% for adding nutritional value and 0% for decreasing nutritional value. Tool control for improving the pH value of hydroponic plant water has been successfully carried out.
Quick Response Code for Inventory System Development (Case study : Accounting Unit At Ujung Pandang State Polytechnic) Hayani, Hayani; Raharjo, Muh. Fajri; Tungadi, Eddy
INTEK: Jurnal Penelitian Vol 9 No 1 (2022): April 2022
Publisher : Politeknik Negeri Ujung Pandang

Show Abstract | Download Original | Original Source | Check in Google Scholar | DOI: 10.31963/intek.v9i1.3458

Abstract

QR stands for Quick Response, which is in accordance with its purpose is to convey information quickly and get a fast response as well. In contrast to barcodes which are only able to store information horizontally, QR codes are able to store information both horizontally and vertically. So that automatically QR codes have the ability to store more data than barcodes. QR codes can be used in the inventory system at the State Polytechnic of Ujung Padang to make it easier to read inventory data.In this study, the author will create an inventory system using a QR Code. The inventory system will be made online so that it can make it easier for admins and staff to process data and present information. This system is made in PHP and uses  MySQL database for data storage, while the QR code is created using the Ciqrcode library. While in reading the QR code on the android application using the Zxing library. The inventory system built can make it easier to process inventory data and present information to the Accounting Unit at State Polytechnic of Ujung Padang.
Comparison of ANFIS and FLC as Charging Battery Based on Zeta Converter Febian, Enggar Bima Ihza; Rakhmawati, Renny; Suhariningsih, Suhariningsih
INTEK: Jurnal Penelitian Vol 9 No 1 (2022): April 2022
Publisher : Politeknik Negeri Ujung Pandang

Show Abstract | Download Original | Original Source | Check in Google Scholar | DOI: 10.31963/intek.v9i1.3410

Abstract

Solar energy is an unlimited source of energyand its availability will never run out. It can be converted into asupply of electrical energy. And saved into battery throughconverter. There are many people who convert solar energy intoelectrical energy. Unfortunately, when stored in the battery, it isstill necessary to adjust the output voltage of the converter. So, itis need a controller to do it. To solve the problem, we proposeFuzzy Logic Controller (FLC) and Adaptive Neuro FuzzyInference System (ANFIS) control to adjust output voltage whilethe input voltage is fluctuative. We will compare which twocontrollers are better. We used the constant voltage method, andafter we ran the simulation, we got ANFIZ better than FLC.Because we get setting point faster when using ANFIZ. Theresult, it need time 0,04s to get setting point on output voltage
Comparison Of FLC And ANFIS Method To Keep Constant Voltage Based On Flyback Converter Nismayanti, Nila Nanda; Sudiharto, Indhana; Yanaratri, Diah Septi
INTEK: Jurnal Penelitian Vol 9 No 1 (2022): April 2022
Publisher : Politeknik Negeri Ujung Pandang

Show Abstract | Download Original | Original Source | Check in Google Scholar | DOI: 10.31963/intek.v9i1.3340

Abstract

The development of tecnology suggest humans to always create certain types of renewable inovation, which are usefull for public facilities. Especially in information technology we always need to do the things like work, school and etc using gadget. To reduce various kind of problems on battery health, needs an inovation about charger station in public places. This charger station has a single input single output system so that using just 1 battery source can be used for charging. To realize this charging system, a flyback converter that is capable of working with single input single output is used, which is of course controlled by the Adaptive Neuro Fuzzy Inference System (Anfis) so that the resulting output voltage remains constant, which is 19 V
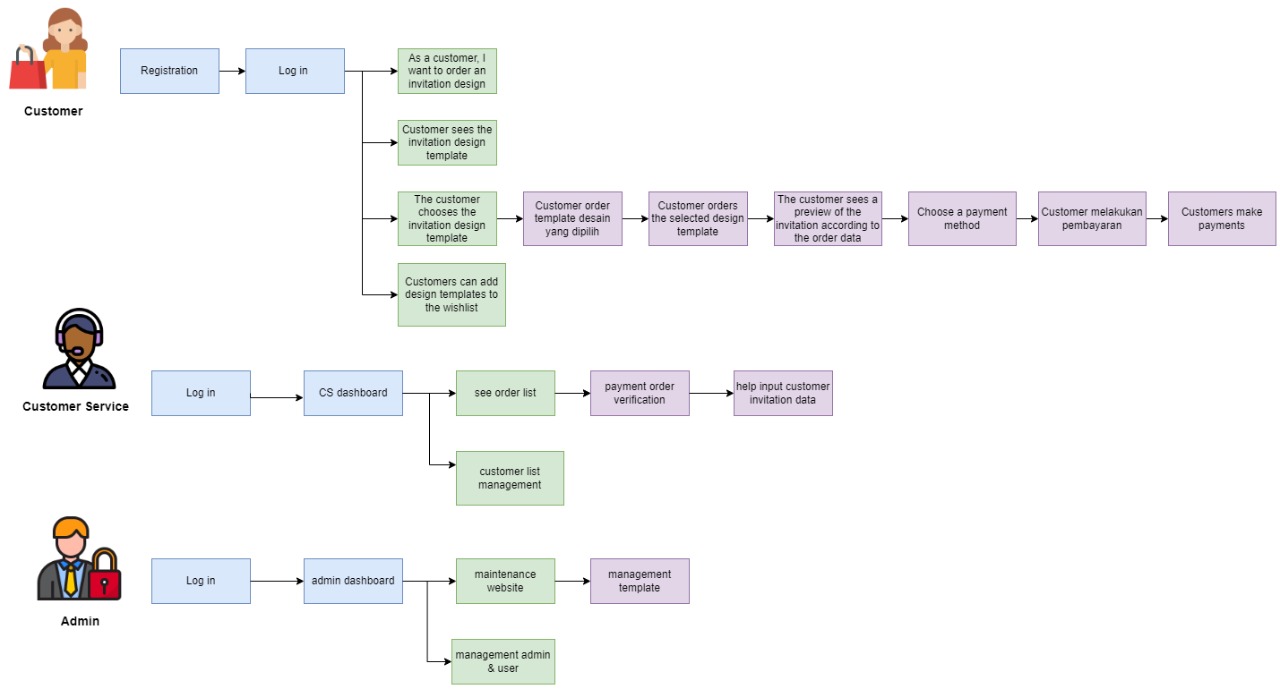
Invitin Project: Scrum Framework Implementation in a Software Development Project Management Hidayah, Nadila Wirdatul; Sasmita, Rizka Rahayu; Mayangsari, Mustika Kurnia; Kusuma, Oskar Galih Wira; Rante, Hestiasari; Fariza, Arna
INTEK: Jurnal Penelitian Vol 9 No 1 (2022): April 2022
Publisher : Politeknik Negeri Ujung Pandang

Show Abstract | Download Original | Original Source | Check in Google Scholar | DOI: 10.31963/intek.v9i1.3332

Abstract

The printed invitation is commonly used in our community to invite others to special events. In Indonesian society, this has happened inviting someone from door-to-door by sending printed invitations. Due to rapid information technology development, we proposed a website-based online invitation platform, Invitin. In general, the Invitin project has three main actors, which are customer, customer service, and admin. The methodology that we used was based on the SDLC (Software Development Life Cycle) and applied Scrum framework. Implementing the Invitin project using Scrum helps to organize development tasks easier and provides other benefits in some cases. Thus, Scrum increases our team productivity to develop a high-quality dynamic website application.
PVSYST-Based Solar Power Plant Planning Anrizal Akbar, Muhammad Alif; Yunus, A.M Shiddiq; Tangko, Jumadi
INTEK: Jurnal Penelitian Vol 9 No 1 (2022): April 2022
Publisher : Politeknik Negeri Ujung Pandang

Show Abstract | Download Original | Original Source | Check in Google Scholar | DOI: 10.31963/intek.v9i1.3789

Abstract

This research uses the PVSyst software which can plan an off-grid SPP system and find out how much electricity is generated in the Auditorium Building Campus 2, Ujung Pandang State Polytechnic. PVSyst is a software package that is used for the learning process, sizing, and data analysis of the PV mini-grid system. PVSyst is divided into grid connected systems, standalone systems, pumping systems. PVSyst is also equipped with a database from a wide and diverse range of meteorological data sources, as well as data on PV mini-grid components. In planning a PVSyst-based solar power plant, it can be used to find out how much electrical energy is generated to meet the electricity needs of the Campus 2 Auditorium Building, Ujung Pandang State Polytechnic. In this study using the PVSyst software according to the proposed load requires an average energy of 482 kWh/day, therefore, the panel module used is the polycrystalline type model CS3W-410P-HE manufacturer Canadian Solar Inc, where each panel unit used has a nominal power of 410 WP requires 422 modules, 2 modules in series and 211 modules in parallel. The battery used is a lead acid type with a 12-CS-11PS model manufactured from Rolls. The batteries used are 195 batteries, of which 3 batteries are installed in series and 64 batteries are installed in parallel. The controllers needed in this design are 50 units with the FLEXmax 80-36V model manufactured from Outback. The technology of this controller is an MPPT converter. In planning Solar Power Plant using PVSyst in the Auditorium Building Campus 2 of Ujung Pandang State Polytechnic, it produces electricity of 227,122 kWh per year.

Page 1 of 2 | Total Record : 14