cover
Contact Name
Muhammad Andi Septiadi
Contact Email
septiadi.andi90@gmail.com
Phone
+6282176562270
Journal Mail Official
septiadi.andi90@gmail.com
Editorial Address
A.H Nasution Street No.104
Location
Kota bandung,
Jawa barat
INDONESIA
Khazanah Pendidikan Islam
ISSN : -     EISSN : 2715968X     DOI : https://doi.org/10.15575
Core Subject : Religion, Education,
Khazanah Pendidikan Islam (KPI) is a peer-reviewed international journal that publishes original research papers and reviews in the field of Education. KPI is a scientific journal published by the State Islamic University of Sunan Gunung Djati Bandung, Indonesia. This journal aims to advance the progress of Islamic Education by providing a platform for researchers, scientists and academics to publish their research findings and share knowledge with the wider scientific community. KPI welcomes contributions from researchers, scientists and academics around the world on various topics, which have been determined. Journal Subject ( Four main priorities ) : 1. Inclusive Character Development of Students Through the Al-Quran and Hadith: KPI welcomes contributions that explore how Islamic teachings from the Al-Quran and Hadith can be integrated into educational frameworks to promote inclusive character development among students. The text should examine pedagogical strategies, curriculum design, and the role of educators in instilling values such as empathy, integrity, and social responsibility based on Islamic spirituality. Relevance of Religious Education in Islamic Countries: KPI invites research investigating the significance and impact of religious education in Islamic countries. Articles should explore the role of Islamic education in shaping worldviews, ethical values, and contributions to societal development, considering the historical context and contemporary challenges in various Islamic societies. 2. The Role of Education in Advancing Various Fields: Manuscripts that explore how education, both Islamic education and general education, can advance various fields are highly expected to be submitted to the KPI. Although more emphasis on Islamic education is desirable, researchers are invited to investigate how education in a broader context can drive progress in areas such as science, technology, arts, and humanities, providing insights relevant to the holistic development of society. Education Policy:Manuscripts addressing education policy are highly encouraged for submission to KPI. Researchers are invited to explore various aspects of education policy, including its formulation, implementation, and evaluation, with a particular focus on its impact on societal development. Emphasis may be placed on policies related to access and equity in education, curriculum design, teacher training, and the integration of technology in learning. Additionally, studies on Islamic education policies are particularly welcomed, especially those that examine their role in promoting values, ethics, and holistic education. By contributing to the discourse on education policy, these manuscripts aim to provide actionable insights and recommendations for advancing education systems at both local and global levels 3. KPI encourages rigorous research that contributes to understanding of these themes, stimulates interdisciplinary dialogue, and provides insights relevant to contemporary challenges and opportunities in the Islamic context.
Arjuna Subject : Umum - Umum
Articles 106 Documents
Culture-Based Psychoeducational Approach to Anti-Sexual Violence Education in Islamic Higher Education Siti Mumun Muniroh; Miftahul Huda; Maghfur Ahmad
Khazanah Pendidikan Islam Vol. 6 No. 1 (2024): Khazanah Pendidikan Islam
Publisher : UIN Sunan Gunung Djati Bandung

Show Abstract | Download Original | Original Source | Check in Google Scholar | DOI: 10.15575/kpi.v6i1.38893

Abstract

This article analyzes the culture-based psychoeducation approach to anti-sexual violence education, focusing on the prevention and handling of sexual violence at UIN K.H. Abdurrahman Wahid Pekalongan. This study aims to explore and critique the culture-based psychoeducation approach to strengthen the awareness, knowledge, and understanding of lecturers, students, and staff about sexual violence, and reduce cases of sexual violence. Methodologically, this study uses a case study research method. This qualitative research, the data was obtained through interviews, observations, and documentation, and analyzed through an interactive analysis model. This study involved 25 research subjects, consisting of leaders, lecturers, education staff, and students. The results of this study reveal that the culture-based psychoeducation approach, through counseling and psychological assistance, can build awareness, literacy, knowledge, and understanding of academics about sexual violence. This approach strengthens the capacity of the parties to prevent and handle cases of sexual violence on campus. An important finding of this research is that culture-based psychoeducation is an important instrument for preventing sexual violence and can create a safe, peaceful, and anti-sexual violence campus environment and culture. The theoretical contribution of this study is that culture-based psychoeducation in the context of anti-sexual violence education can reduce, prevent, and handle sexual violence. The novelty of this research is the use of cultural values in the implementation of effective psychoeducation in preventing and handling sexual violence. Practically, this study provides a model that can be adapted by similar institutions in dealing with sexual violence.
Overcoming The Myth of Arabic Rigidity: Quantum Innovation And Hypermedia Inspiring the Spirit of Learning Nurul Hanani; Afifah Mayaningsih
Khazanah Pendidikan Islam Vol. 6 No. 2 (2024): Khazanah Pendidikan Islam
Publisher : UIN Sunan Gunung Djati Bandung

Show Abstract | Download Original | Original Source | Check in Google Scholar | DOI: 10.15575/kpi.v6i2.39568

Abstract

This study attempts to provide a conceptual map of Arabic language teaching using a methodological mapping approach. Arabic language has long been negatively perceived as difficult, boring, and complex, ultimately leading to severe rigidity and a loss of motivation. The aim of this research is to combine educational concepts using quantity and hypermedia, meaning methods and educational approaches aimed at dispelling the negative perceptions and reviving the motivation to learn Arabic. This research is conducted through a qualitative approach with the assumption of developmental research. Non-probabilistic sampling using purposive sampling (non-random) with observational data sampling techniques was employed in Pondok Pesantren Al-Amin Perinduan Sumenep and Nurul Jadid Probolingo, East Java. The results of this study indicate that the application of the quantum and hypermedia methods can reduce students' stiffness in learning the Arabic language. This research contributes to the analysis and appropriate steps in other subjects as well.
The Grit Character Education Model Based on Islamic Values for Madrasah Ibtidaiyah Students: A Systematic Literature Review Soeparwati Soeparwati; Zaenal Arifin Ahmad; Sri Sumarni; Istiningsih Istiningsih
Khazanah Pendidikan Islam Vol. 7 No. 1 (2025): Khazanah Pendidikan Islam
Publisher : UIN Sunan Gunung Djati Bandung

Show Abstract | Download Original | Original Source | Check in Google Scholar | DOI: 10.15575/kpi.v7i1.40255

Abstract

Grit, encompassing perseverance and passion for long-term goals, plays a pivotal role in students' academic success. This study aims to explore the concept of grit, its significance in primary education, and effective character education models for instilling grit in Madrasah Ibtidaiyah students. Employing the Systematic Literature Review (SLR) method, this research adheres to PRISMA guidelines to identify, filter, and analyze relevant literature sourced from leading academic databases such as Scopus, Web of Science (WOS), Google Scholar, and Dimension, covering the period from 2014 to 2025. From an initial pool of 219 articles, 13 met the stringent selection criteria for further analysis. The findings indicate that grit substantially influences students' learning resilience, intrinsic motivation, and academic performance. Moreover, effective grit-based character education models incorporate strategies such as goal setting, fostering a growth mindset, and project-based learning. The implications of this study highlight the necessity of integrating grit into character education curricula in Madrasah Ibtidaiyah to cultivate resilient and achievement-oriented students. However, this study acknowledges its limitations regarding the scope of the reviewed literature and the absence of empirical testing of the proposed model, thereby emphasizing the need for further research to assess its effectiveness across diverse educational and cultural settings
Implementation of the Education Quality of Pondok Al-Qur'an Al-Majidiyah Foundation Bagan BatuDistrict Rokan Hilir Regency Syahrul Hasibuan; Wahyudin Nur Nasution; Junaidi Arsyad Arsyad
Khazanah Pendidikan Islam Vol. 7 No. 1 (2025): Khazanah Pendidikan Islam
Publisher : UIN Sunan Gunung Djati Bandung

Show Abstract | Download Original | Original Source | Check in Google Scholar | DOI: 10.15575/kpi.v7i1.40382

Abstract

This study aims to see and analyze the Implementation of the Quality of Education of the Al-Qur'an Al-Majidiyah Rokan Hilir Islamic Boarding School Foundation. The type of research is qualitative research, which is a form of research that naturally traces a phenomenon, so that objective conditions can be found. This research was conducted at the Al-Qur'an Al-Majidiyah Bagan Batu Islamic Boarding School Foundation, Bagan Sinembah District, Rokan Hilir Regency. The informants in this study were 7 people from the foundation, principal and also teachers and education personnel. The data collection techniques used were through interviews, observation and documentation. Meanwhile, the analysis used was Data Reduction, Data Presentation and drawing conclusions. The results of this study are the Planning of work programs to improve the quality of education through educator standards, namely educational qualification planning, equivalency and certification, competency training, supervision of educator performance, and Subject Teacher Deliberation (MGMP). Planning of standard facilities and infrastructure, namely planning to meet representative classrooms according to needs, supporting facilities and facilities for the teaching and learning process, and other supporting facilities such as sports fields, laboratories, offices and so on. The implementation of educator standards is through activities to improve educator qualifications, skills and competencies, professional development, monitoring and evaluating performance, conformity to values, and involvement in extracurricular activities and leadership. The implementation of standards for facilities and infrastructure to improve the learning environment, the welfare of students by providing good facilities, and the development of students' potential through the provision of facilities and infrastructure.
Outdoor Learning Model for Islamic Religious Education in the Independent Learning Curriculum Koiy Sahbuddin Harahap; Sawaluddin Sawaluddin
Khazanah Pendidikan Islam Vol. 7 No. 1 (2025): Khazanah Pendidikan Islam
Publisher : UIN Sunan Gunung Djati Bandung

Show Abstract | Download Original | Original Source | Check in Google Scholar | DOI: 10.15575/kpi.v7i1.40383

Abstract

The aim of this research is to determine the Outdoor Learning Model for Islamic Religious Education in the Independent Learning Curriculum. This type of research is field research. The research was conducted at STAI Rokan. The number of respondents in this study was 3 people from lecturers, leaders and 25 students. The data collection techniques used in this research are, Observation, Interviews, and Documentation. Data analysis techniques are efforts made by l) data reduction, 2) data presentation and 3)  conclusion drawing/verification. Implementation of the outdoor learning model Religious education Islam, has several stages, namely the lecturer provides an explanation, carry out practices according to the provisions, and evaluate. Learning outside the classroom feels exciting. Students become more active in learning, asking each other questions and answers. Students become more confident, accustomed to discussing and expressing opinions. It also makes learning more communicative. Meanwhile, the disadvantage of outdoor learning is that there are students who are busy playing, chatting and joking with their friends rather than discussing the material. Students lack focus in studying. Students become more difficult to manage when studying outside the classroom than studying in the classroom. Here is the relevance of outdoor learning to Islamic religious education; Spiritual Aspect,  Moral and Ethical Aspects, Knowledge Aspect and  Skill Aspect
Strengthening Character Through Comparative Rhetoric and Istifham: A Study on E. Abdurrahman’s Thoughts on Character Education Roni Nugraha; Joyce Bulan Basrawi; Adudin Adudin Alijaya
Khazanah Pendidikan Islam Vol. 6 No. 1 (2024): Khazanah Pendidikan Islam
Publisher : UIN Sunan Gunung Djati Bandung

Show Abstract | Download Original | Original Source | Check in Google Scholar | DOI: 10.15575/kpi.v6i1.40701

Abstract

This article examines the Strengthening of Character through Comparative Rhetoric and Istifham (Rhetorical Questions): A Study of E. Abdurrahman’s Thoughts on Moral Education. As a second-generation activist of the PERSIS organization, besides being proficient in the field of fiqh, E. Abdurrahman demonstrated significant attention to moral education. He published at least 87 articles on moral education in various Islamic magazines between 1936 and 1983. The findings of this study indicate three key principles of moral education: moral education should be elevated from mere ability (bisa) to habitual practice (biasa); it must culminate in loyalty to God; and it should be student-centered, grounded in the philosophy of ngajeujeuhkeun. The concepts of "giving and sustaining life," "ensuring and promoting safety," and "establishing and maintaining security" are three essential terms used to define the goals of moral education. From the 87 articles, E. Abdurrahman’s core materials on moral education can be categorized into eleven topics: the purpose of life, the profile of the ideal human, the urgency of moral education, heart cultivation, life resources, justice, balance, the inner dimension of worship, food and drink, death, and shame. From the perspective of strengthening moral education, Abdurrahman positioned tawahum (empathy) as a pillar for determining the methods of moral education. At the implementation level, tawahum is associated with the teacher's ability to engage in persuasive communication by employing various rhetorical styles that touch emotions, such as comparative rhetoric and istifham.
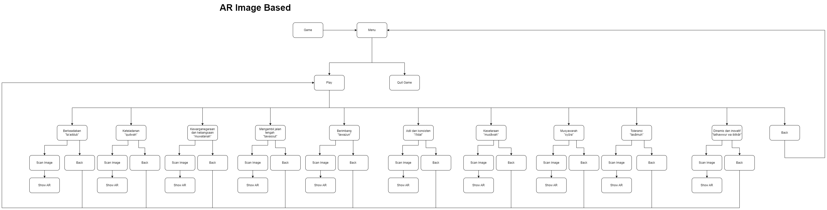
Development of Religious Moderation Learning Media Based on Augmented Reality Using Fast Corner Detection Algorithm Ayu Puji Rahayu; E. Aris Somantri; Yana Aditia Gerhana
Khazanah Pendidikan Islam Vol. 7 No. 1 (2025): Khazanah Pendidikan Islam
Publisher : UIN Sunan Gunung Djati Bandung

Show Abstract | Download Original | Original Source | Check in Google Scholar | DOI: 10.15575/kpi.v7i1.40835

Abstract

The religious moderation program aims to streamline religious life in diverse Indonesian society to create a religious society and nation that lives in peace, tolerance, and harmony. Internalization of religious moderation must be implemented in the madrasah environment to provide a strong understanding to students so that they can understand and apply the values ​​of religious moderation in everyday life. Therefore, this study aims to develop Augmented Reality (AR)-based religious moderation learning media for madrasa students. The research method used is a modified System development life cycle (SDLC) model. The data collection technique in this study is a test. Pretest-posttest tests the product's effectiveness on learning outcomes, and observations and interviews are conducted to strengthen field data. At the same time, the participants in this study were elementary madrasah (MI) students in West Bandung Regency and Garut Regency, with 160 participants from seven schools. The selection of locations is based on the researcher's affordability and access. The results of this study indicate that the use of augmented reality (AR)-based religious moderation learning media has effectively improved student learning outcomes in religious moderation learning significantly.  The results of the difference test show an Asymp. Sig. (2-tailed) value of 0.000, indicating that Ho is rejected, and Ha is accepted. This means there is a significant difference in student learning outcomes before and after the treatment using Augmented Reality (AR) learning media, with an average pre-test score of 64.94 and an average post-test score of 93.50. Therefore, this study concludes that Augmented Reality learning media can improve student learning outcomes.
Actualization of the Use of Artificial Intelligence (AI) in Developing Islamic Education in the Era of Society 5.0 Moh. Zarkani; Burhanudin Burhanudin; Lalu Pradipta Jaya Bahari; Samsul Bahri; Syafnan Syafnan; Doli Witro
Khazanah Pendidikan Islam Vol. 6 No. 1 (2024): Khazanah Pendidikan Islam
Publisher : UIN Sunan Gunung Djati Bandung

Show Abstract | Download Original | Original Source | Check in Google Scholar | DOI: 10.15575/kpi.v6i1.41312

Abstract

The rapid development of artificial intelligence technology has opened up new opportunities in the transformation of education, including Islamic education. This research aims to analyze the use of AI in personalizing Islamic learning in the era of Society 5.0, with a constructivism-based theoretical approach. The method used is a qualitative-descriptive analysis of the literature and phenomena related to the application of AI in Islamic education. The results show that AI has great potential in creating learning that is more adaptive and meets individual needs, especially through the use of personalization algorithms and in-depth data analysis. This article makes a novel contribution by offering a new perspective on the application of AI technology based on constructivism theory, which highlights the importance of the interaction between technology, learners and the social environment. The implication is that the application of AI can encourage innovation in curriculum design and teaching strategies, while ensuring alignment with Islamic values in the digital age.
The Collaboration Between Educational Institutions and the Directorate General of Taxes in Enhancing Student Literacy on Tax Technology Fitri Pebriani Wahyu; Dessylva Maharany Santosa
Khazanah Pendidikan Islam Vol. 6 No. 1 (2024): Khazanah Pendidikan Islam
Publisher : UIN Sunan Gunung Djati Bandung

Show Abstract | Download Original | Original Source | Check in Google Scholar | DOI: 10.15575/kpi.v6i1.41440

Abstract

Low tax technology literacy remains a challenge. Many taxpayers struggle to use digital tax administration systems such as DJP Online, which affects tax compliance. To address this, the Directorate General of Taxes (DJP) collaborates with educational institutions such as Sunan Gunung Djati State Islamic University Bandung through the Renjani program, inviting students to contribute in helping improve technology literacy, which in turn will impact tax compliance. This study aims to analyze the collaboration between DGT and UIN Sunan Gunung Djati Bandung in improving tax technology literacy and tax compliance at Cicadas Primary Tax Office. The study employs a descriptive qualitative method through interviews and participatory observation at Cicadas Primary Tax Office. The results show that this collaboration is effective in increasing tax technology literacy and taxpayer compliance, although there are some shortcomings in the technical aspects of the volunteer program implementation. The Tax Volunteer program helps taxpayers who are less familiar with tax technology, improving their perception of the usefulness and ease of use of digital tax systems according to the Technology Acceptance Model (TAM) framework. This increase in compliance also has a positive impact on tax revenue at Cicadas Primary Tax Office. The study recommends further development of this collaborative program in various regions to optimize tax revenue through enhanced technology literacy.
From Tafaqquh Fiddin to Applied Sciences: The Transformation of Islamic Education in Indonesia Abdullah Hanif; Ilzamudin Ma'mur; Agus Gunawan
Khazanah Pendidikan Islam Vol. 6 No. 3 (2024): Khazanah Pendidikan Islam
Publisher : UIN Sunan Gunung Djati Bandung

Show Abstract | Download Original | Original Source | Check in Google Scholar | DOI: 10.15575/kpi.v6i3.41500

Abstract

In facing the demands of globalisation and the Fourth Industrial Revolution, Islamic education in Indonesia encounters challenges to remain relevant by preserving religious values while responding to the need for practical skills. This study aims to explore the transformation of Islamic education in Indonesia, particularly in the context of the shift from the scholarly tradition of tafaqquh fiddin (deep understanding of religion) to applied sciences. The research evaluates how Islamic boarding schools (pesantren), Islamic schools (madrasah), and Islamic higher education institutions (PTKI, or Perguruan Tinggi Keagamaan Islam) adapt to the demands of globalisation and modern economic developments requiring practical and professional skills. This study employs a qualitative approach by analysing literature, curricula, and policies related to Islamic education in Indonesia. Data were collected from various sources such as journals, books, and policy documents. The findings reveal that Islamic education in Indonesia has undergone significant transformation. Pesantren have begun integrating vocational skills such as agribusiness and information technology, madrasah have broadened their focus to include academic education and practical skills, while PTKI have adopted non-religious programmes such as economics and health sciences. This transformation has produced graduates who not only possess profound religious understanding but also practical skills relevant to the modern job market. The study underscores the importance of integrating religious education with applied sciences to ensure the relevance of Islamic education in the modern era. These findings provide a foundation for the development of adaptive educational policies, such as competency-based curricula and support for vocational education. This research also offers a unique contribution to the literature on Islamic education by highlighting a significant shift in the scholarly tradition in Indonesia, particularly in balancing religious values with applicative skills for success in the professional world.

Page 8 of 11 | Total Record : 106