cover
Contact Name
Widia Yunita
Contact Email
widiayunita136@gmail.com
Phone
+6282286135858
Journal Mail Official
widiayunita136@gmail.com
Editorial Address
AL-ISHLAH: Jurnal Pendidikan Jl. Sukajadi 3 Kec. Balaimakam, Kab. Bengkalis, Riau, Indonesia
Location
Kab. bengkalis,
Riau
INDONESIA
Al Ishlah Jurnal Pendidikan
Published by STAI Hubbulwathan Duri
Core Subject : Education,
This journal focuses on advancing scholarly research and critical discourse in the field of education. It publishes original research articles that address contemporary issues and emerging trends in curriculum development, instructional practices, learning processes, educational policy, and teacher preparation. The journal aims to contribute to the development of educational theory and practice in both national and international contexts. The journal also welcomes submissions related to environmental education and studies that examine learning through psychological, social, cultural, cognitive, and historical perspectives. Research that explores the interrelationships among teaching, knowledge construction, learner development, and educational contexts is particularly encouraged. Furthermore, the journal accepts research and academic discussions across a broad range of subject matter within education, including mathematics education, religious education, language pedagogy and English for Specific Purposes (ESP), natural sciences, social sciences, history, chemistry, and other related educational disciplines. The journal includes the following thematic sections: Learning: Theoretical and empirical investigations concerning learning processes and their development across diverse contexts. Issues and Trends: Analytical and interpretive essays addressing current educational, social, and philosophical issues. Learning in Everyday Life: Studies of learning experiences occurring outside formal academic settings, such as in homes, communities, digital environments, and cultural institutions. Teacher Education: Research on teacher preparation, professional development, and the broader conditions shaping the teaching profession. Education Policy: Critical analyses of educational policies, their principles, implementation, and effects on educational practice. Comments and Criticism: Scholarly dialogue aimed at clarifying, challenging, or expanding upon previously published works. Book Reviews: Reviews of recent publications relevant to the field of education. The Editorial Board invites manuscripts employing rigorous quantitative, qualitative, or mixed-method approaches that demonstrate academic originality and significant contribution to educational scholarship. All submissions must present a thorough review of relevant literature, articulate a clearly defined research problem or argument, and provide well-grounded conclusions addressing implications and limitations.
Arjuna Subject : Umum - Umum
Articles 3,441 Documents
Integral Education in Institutional Development: Partnership between Islamic Boarding Schools and Alumni Nadifatul Mufidah; Maskuri Maskuri; Sugeng Listiyo
AL-ISHLAH: Jurnal Pendidikan Vol 17, No 1 (2025): MARCH 2025
Publisher : STAI Hubbulwathan Duri

Show Abstract | Download Original | Original Source | Check in Google Scholar | DOI: 10.35445/alishlah.v17i1.6407

Abstract

Islamic boarding schools (pesantren) implement an integral education system that combines general and religious knowledge, aiming to produce alumni with both life skills and strong Islamic character. The partnership between pesantren and alumni serves as a key pillar in achieving institutional vision and mission. Alumni, as agents of change, contribute to school advancement, while waqf administrators provide resources for educational development. This study explores the partnership dynamics, its implementation, and its implications for Islamic educational institutions. This research employs a qualitative approach through a case study method. Data were collected through interviews, observations, and document analysis, focusing on the interactions between pesantren, alumni, and waqf administrators. Findings indicate that the partnership model is built upon waqf land, ensuring consistency in institutional goals. Alumni contribute to curriculum development and educational programs, supported by a strong legal framework. The partnership model fosters adaptability and innovation, aligning with contemporary societal needs. The study highlights the importance of alumni involvement in maintaining educational quality and sustainability. The combination of waqf-based resources and alumni-driven initiatives strengthens the institution’s ability to evolve with changing times. The integral education system benefits from this synergy, enhancing both academic and religious learning. The study formalizes the "Waqf Land Synergy Partnership" as a model for sustainable pesantren development. This partnership ensures long-term resource availability while maintaining alignment with educational goals, fostering continuous institutional growth and adaptation.
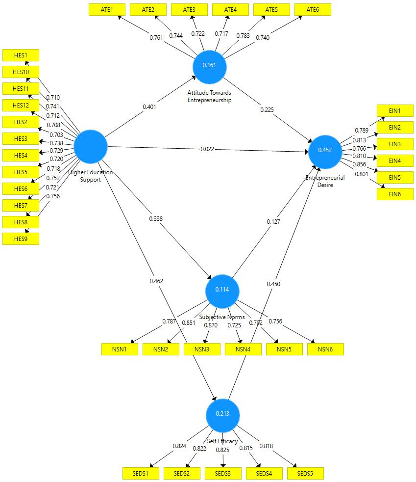
Exploring the Impact of University Support and Theory of Planned Behavior on Entrepreneurial Intentions: A Mediated Model Analysis Veronica Cynthia Wijayanti; Leny Noviani Noviani
AL-ISHLAH: Jurnal Pendidikan Vol 17, No 1 (2025): MARCH 2025
Publisher : STAI Hubbulwathan Duri

Show Abstract | Download Original | Original Source | Check in Google Scholar | DOI: 10.35445/alishlah.v17i1.6165

Abstract

Higher education institutions aim to cultivate entrepreneurial aspirations among students. However, challenges persist in effectively fostering new entrepreneurs. This study examines the role of higher education support in influencing students’ entrepreneurial intentions, framed within the Theory of Planned Behavior (TPB). A quantitative survey design was employed, gathering primary data from 256 undergraduate students engaged in the MBKM entrepreneurship program across 10 universities in Surakarta. Data analysis utilized Structural Equation Modeling-Partial Least Squares (SEM-PLS) with SmartPLS software to test the relationships between higher education support, TPB constructs, and entrepreneurial intentions. The findings reveal that higher education support does not directly affect students’ entrepreneurial intentions. However, it significantly impacts these intentions indirectly through TPB variables: attitudes towards entrepreneurship, subjective norms, and self-efficacy. These mediating variables highlight the importance of fostering positive attitudes, supportive social norms, and confidence in entrepreneurial capabilities to enhance students’ entrepreneurial intentions. The results suggest that higher education institutions should focus on strengthening TPB-related factors within entrepreneurship programs to indirectly motivate students toward entrepreneurship. Collaboration between universities, government, and the business sector is essential to enhance the entrepreneurial ecosystem. Entrepreneurship programs must be continuously refined to effectively support students' entrepreneurial journeys. Universities should leverage partnerships to create an integrated support system that aligns with TPB principles, fostering a conducive environment for entrepreneurship development.
Empowering Elementary Students: A Model for Enhancing Literacy and Numeracy Skills to Overcome Learning Loss Mufarrihul Hazin; Nur Wedia Devi Rahmamawati; Muhammad Turhan Yani; Suyatno Ladiqi
AL-ISHLAH: Jurnal Pendidikan Vol 17, No 1 (2025): MARCH 2025
Publisher : STAI Hubbulwathan Duri

Show Abstract | Download Original | Original Source | Check in Google Scholar | DOI: 10.35445/alishlah.v17i1.3937

Abstract

Quality education is essential for national progress, but low literacy and numeracy competencies among students negatively affect Indonesia's educational outcomes. This study aimed to identify learning losses in literacy and numeracy among elementary school students, provide targeted interventions and mentoring, and evaluate their impact. A qualitative field study was conducted in 10 elementary schools in Hulu Sungai Selatan Regency, South Kalimantan. The study involved 20 students per school, spanning grades 2 to 6. Data were collected through 10-question assessments for each student, interviews with principals, teachers, and parents, as well as observation and documentation. The findings revealed significant learning losses during the pandemic, with a 56.5% decline in numeracy competence and a 62.95% decline in literacy competence. Targeted interventions included inquiry learning, quantum teaching, project-based learning, and contextual learning models. Post-intervention, literacy competence increased by 31.2%, while numeracy competence improved by 17.5%. The results demonstrate that tailored learning models and strategies effectively address learning losses. Teachers play a critical role in adapting these approaches to match students' cognitive development and targeted competencies. Enhancing literacy and numeracy requires innovative teaching models and continuous adaptation of strategies to students’ needs. These findings emphasize the importance of flexible and student-centered learning practices to mitigate learning losses and improve educational outcomes.
Leadership in Educational Benchmarking: A Case Study on Principal Leadership at Madrasah Tsanawiyah in Pekanbaru Herlina Permata Sari; Yayah Rahyasih; Asep Suryana; Diding Nurdin
AL-ISHLAH: Jurnal Pendidikan Vol 17, No 1 (2025): MARCH 2025
Publisher : STAI Hubbulwathan Duri

Show Abstract | Download Original | Original Source | Check in Google Scholar | DOI: 10.35445/alishlah.v17i1.4704

Abstract

This study explores the role of principal leadership in implementing benchmarking at MTs Fadhilah Pekanbaru, focusing on public relations. Unlike conventional benchmarking studies that compare multiple aspects between schools, this research adopts a targeted approach, emphasizing the impact of public relations on school performance and reputation. A qualitative descriptive research design was used, centering on the principal and deputy principal responsible for public relations. Data were collected through interviews and analyzed using data collection, reduction, display, and conclusion techniques. The findings were then compared with relevant theories and prior research on benchmarking in education. The study found that implementing benchmarking in collaboration with MAN 1 Pekanbaru significantly improved public relations performance at MTs Fadhilah Pekanbaru. One of the key improvements was in external communication, evidenced by a structured and effective communication strategy. This included the strategic use of social media and digital platforms to enhance outreach and engagement with stakeholders. The findings highlight the effectiveness of focused benchmarking in improving public relations. The structured approach enabled the adoption of best practices, leading to enhanced school visibility and reputation. These results suggest that targeted benchmarking can serve as a model for improving other aspects of school management. This study demonstrates that benchmarking in public relations can be a valuable strategy for school improvement. Principal leadership plays a critical role in facilitating this process, ensuring that best practices are identified and integrated effectively. This approach has the potential to be expanded to other areas to enhance overall school performance.
Patterns of Principal Academic Supervision in the Digital Age at Madrasah Tsanawiyah Ruhmi, Farah; Yuliana, Lia
AL-ISHLAH: Jurnal Pendidikan Vol 17, No 1 (2025): In Progress
Publisher : STAI Hubbulwathan Duri

Show Abstract | Download Original | Original Source | Check in Google Scholar | DOI: 10.35445/alishlah.v17i1.6050

Abstract

In the digital era, the role of school principals as academic supervisors has evolved significantly. This study examines the academic supervision patterns employed by the principal of MTSN 5 Sleman, focusing on how digital technology has transformed the supervision process. A qualitative method with a descriptive approach was used to explore the supervision practices. Data were collected from the principal of MTSN 5 Sleman and three senior teachers with substantial experience in academic supervision. Observations, interviews, and document analysis were conducted to gather insights. The findings reveal that the principal's academic supervision has become more effective and efficient through the integration of digital technology, particularly the madrasah principal's academic supervision narration application. This application streamlines supervision processes, optimizes resource usage, and enhances both learning quality and teacher competence. By leveraging this technology, the supervision approach has shifted to better meet contemporary educational needs. The transformation of academic supervision through digital tools demonstrates significant potential for improving educational outcomes. The study highlights the practical benefits of such innovations, including time savings and enhanced teacher performance. It also emphasizes the importance of strategic technology integration in academic supervision practices. The use of digital technology in academic supervision at MTSN 5 Sleman represents a pivotal step in modernizing education management. These findings offer valuable insights for education professionals and policymakers aiming to develop effective supervision strategies and embrace technological advancements in education.
Unlocking the Linguistics Wonders: From Bilingual to Code-mixing and Code-switching Utterances in Perspective Show on Metro TV Dewirahmadanirwati Dewirahmadanirwati; Syahrul Ramadhan; Mukhaiyar Mukhaiyar
AL-ISHLAH: Jurnal Pendidikan Vol 16, No 3 (2024): AL-ISHLAH: JURNAL PENDIDIKAN
Publisher : STAI Hubbulwathan Duri

Show Abstract | Download Original | Original Source | Check in Google Scholar | DOI: 10.35445/alishlah.v16i3.4767

Abstract

In a world where bilingualism is prevalent, people often naturally use code-mixing and code-switching as expressive tools in their language activities. This research aims to analyze the types of code-mixing and code-switching, the reasons for their use, and the matrix language in the interview between Maudy Ayunda and Robert on Perspektif Metro TV. The study employs a descriptive qualitative method, with data obtained from the conversation between Maudy Ayunda and Robert. Using a qualitative approach and non-invasive observation techniques, the data were analyzed based on Hoffman's theory of code-mixing and code-switching. The results indicate that the speakers employed three types of code-mixing (intra-sentential, intra-lexical, and changes in pronunciation) and two types of code-switching (inter-sentential and establishing continuity with the previous speaker). The motivations for using these codes included discussing specific topics, quoting someone, emphasizing points, repeating for clarification, and explaining content to the interlocutor. Code-mixing was used more frequently than code-switching. In conclusion, Indonesian served as the matrix language and English as the embedded language in the instances of code-mixing and code-switching observed. The findings have significant implications for the education field, particularly in multilingual and bilingual settings. Recognizing and integrating code-mixing and code-switching as legitimate and beneficial linguistic practices can enhance language learning by creating an inclusive environment where students feel comfortable using multiple languages. Educators can leverage these practices to improve engagement, comprehension, and expression in complex subjects, fostering a deeper understanding and better communication skills among students. Future research should investigate these phenomena across diverse contexts and larger samples to further validate and extend these findings, thereby enriching bilingual education strategies.
Challenges Faced by Teachers in Implementing the Merdeka Curriculum for Catholic Religious Education Erikson Simbolon; Paulinus Tibo; Paulus Halek Bere
AL-ISHLAH: Jurnal Pendidikan Vol 17, No 1 (2025): MARCH 2025
Publisher : STAI Hubbulwathan Duri

Show Abstract | Download Original | Original Source | Check in Google Scholar | DOI: 10.35445/alishlah.v17i1.6580

Abstract

The Merdeka curriculum was introduced to enhance the quality of Indonesian education and bridge the gap with other countries. Student learning achievement, assessed through standardized evaluations, serves as a key measure of this improvement. This study aims to identify the difficulties faced by teachers in adapting their teaching methods, the challenges in developing instructional modules, and the issues encountered in assessing Catholic religious education. This qualitative study employed observations, interviews, and document analysis to collect data from Catholic Religious Education teachers. Data were analyzed using data reduction, data presentation, and conclusion drawing. Findings indicate that teachers have implemented the Merdeka curriculum. However, they face significant challenges in transitioning from traditional teaching methods, designing effective teaching modules, and conducting assessments in accordance with the new system. These difficulties highlight the need for additional support and training. The study reveals that inadequate dissemination and technical guidance hinder effective curriculum implementation. Teachers require structured training and resources to successfully integrate the Merdeka curriculum into their teaching practices. While the Merdeka curriculum has been adopted, challenges remain in its execution. To ensure effective implementation, comprehensive training and equitable distribution of curriculum resources are necessary. Further research is recommended to explore long-term solutions for improving teacher adaptation.
The Effect of Principal Leadership, Organizational Culture, and Teacher Commitment on Teacher Performance in Senior High Schools Rini Maharani; Wiwik Wijayanti; Zafrullah Zafrullah; Resky Nuralisa Gunawan
AL-ISHLAH: Jurnal Pendidikan Vol 17, No 1 (2025): MARCH 2025
Publisher : STAI Hubbulwathan Duri

Show Abstract | Download Original | Original Source | Check in Google Scholar | DOI: 10.35445/alishlah.v17i1.6192

Abstract

This study explores the influence of principal leadership, organizational culture, and teacher commitment on teacher performance in State Senior High Schools in West Muna Regency. Effective leadership and organizational factors are critical to improving teacher performance, a key driver of educational quality. The study involved 193 teachers selected through appropriate sampling techniques. Data were collected using a questionnaire designed to measure the variables of principal leadership, organizational culture, teacher commitment, and teacher performance. Descriptive statistics, simple linear regression, and multiple linear regression analyses were conducted using SPSS version 26. The results indicated that principal leadership had a positive and significant effect on teacher performance, contributing 4.6%. Organizational culture contributed 3%, and teacher commitment had the highest individual impact at 5.5%. When analyzed collectively through multiple linear regression, the three variables accounted for a total contribution of 11.8% to teacher performance. These findings highlight the importance of fostering effective leadership, a strong organizational culture, and teacher commitment to enhance educational outcomes. Principal leadership and organizational culture create an environment conducive to motivation and collaboration, while teacher commitment directly affects their engagement and effectiveness. The study confirms that principal leadership, organizational culture, and teacher commitment are significant determinants of teacher performance. These factors should be prioritized in educational strategies to improve the quality of teaching in high schools. Further research is recommended to explore other contributing factors and their interplay in diverse educational contexts.
Advancing History Education in Higher Education: A Needs Analysis for Research-Based TPACK Models Suarman Suarman; Isjoni Isjoni; Sumarno Sumarno; Asyrul Fikri
AL-ISHLAH: Jurnal Pendidikan Vol 17, No 1 (2025): MARCH 2025
Publisher : STAI Hubbulwathan Duri

Show Abstract | Download Original | Original Source | Check in Google Scholar | DOI: 10.35445/alishlah.v17i1.6150

Abstract

The 21st Century demands innovative educational models that incorporate technological advances to support research and teaching. This study examines the need to develop a research-based history learning model using the Technological Pedagogical Content Knowledge (TPACK) framework (RBL-TPACK) to enhance history education. The research adopts a Research and Development (RD) approach, focusing on the analysis stage. Participants include 27 history lecturers and 107 students. Data collection involved observations, interviews, and questionnaires, with qualitative analysis used to assess the necessity of RBL-TPACK in history education. Findings indicate that research-based learning (RBL) is crucial for supporting lecturers' tridharma responsibilities and enriching local history education. However, the integration of RBL into lecture content and outputs remains suboptimal. Students demonstrated a strong preference for incorporating lecturers' research outputs into learning materials. The integration of digital tools via the TPACK framework offers a promising approach, enhancing theoretical and practical learning dynamics. The study highlights the potential of RBL-TPACK to foster historical thinking skills and enrich learning experiences. Despite its importance, gaps in integrating RBL and digital tools into teaching practices persist. Addressing these gaps through a structured RBL-TPACK model can better meet the demands of modern history education. Developing an effective and contextually relevant RBL-TPACK model is vital to advancing history education and addressing the challenges of 21st-century learning. This foundational analysis underscores the need for further development and implementation of this innovative approach.
Exploring Students' Mathematical Creative Thinking in the Context of Social Arithmetic Dewi Indrapangastuti; Rokhmaniyah Rokhmaniyah; Wahyudi Wahyudi
AL-ISHLAH: Jurnal Pendidikan Vol 17, No 1 (2025): MARCH 2025
Publisher : STAI Hubbulwathan Duri

Show Abstract | Download Original | Original Source | Check in Google Scholar | DOI: 10.35445/alishlah.v17i1.5980

Abstract

Mathematics education aims to develop students' logical and creative thinking skills, which are essential for solving complex and non-routine problems. Creativity in mathematics is particularly important for problem-solving and critical reasoning. This study analyzes students' mathematical creative thinking abilities in social arithmetic, focusing on fluency, flexibility, originality, and elaboration. This study employed a descriptive qualitative method with a case study approach to explore the complexity of mathematical creative thinking. The research involved 40 second-semester students from the Elementary School Teacher Education program at the Faculty of Teacher Education and Educational Sciences, UNS. Participants were categorized into high, medium, and low academic ability groups. Data collection techniques included a validated test instrument (assessed using the Aiken index), with reliability determined by Cronbach’s Alpha coefficient. Interviews were conducted to supplement the test results. Data analysis followed a process of data reduction, presentation, interpretation, and verification. The findings revealed that students’ mathematical creative thinking abilities varied by indicator: fluency (57.5%, moderately creative), flexibility (75%, creative), originality (60%, moderately creative), and elaboration (52.5%, moderately creative). The overall average score was 61.25%, categorizing students as creative. The dominant indicator was flexibility, which fell into the creative category. These results suggest that students demonstrate adaptability in problem-solving but may require further development in originality and elaboration. Students' mathematical creative thinking abilities are strongest in flexibility. It is recommended that mathematics educators implement innovative learning models to enhance technological, pedagogical, content knowledge (TPCK) and scientific reasoning.

Filter by Year

2015 2026


Filter By Issues
All Issue Vol 18, No 1 (2026): MARCH 2026 Vol 17, No 4 (2025): DECEMBER 2025 Vol 17, No 3 (2025): SEPTEMBER 2025 Vol 17, No 2 (2025): JUNE 2025 Vol 17, No 1 (2025): MARCH 2025 Vol 17, No 1 (2025): In Progress Vol 16, No 4 (2024): AL-ISHLAH: JURNAL PENDIDIKAN Vol 16, No 3 (2024): AL-ISHLAH: JURNAL PENDIDIKAN Vol 16, No 2 (2024): AL-ISHLAH: JURNAL PENDIDIKAN Vol 16, No 1 (2024): AL-ISHLAH: JURNAL PENDIDIKAN Vol 15, No 4 (2023): In Progress Vol 15, No 4 (2023): AL-ISHLAH: JURNAL PENDIDIKAN Vol 15, No 3 (2023): AL-ISHLAH: JURNAL PENDIDIKAN Vol 15, No 2 (2023): Issue In Press Vol 15, No 2 (2023): AL-ISHLAH: Jurnal Pendidikan Vol 15, No 1 (2023): AL-ISHLAH: Jurnal Pendidikan Vol 14, No 4 (2022): Issue in Press Vol 14, No 4 (2022): AL-ISHLAH: Jurnal Pendidikan Vol 14, No 3 (2022): ISSUE IN PRESS Vol 14, No 3 (2022): AL-ISHLAH: Jurnal Pendidikan Vol 14, No 2 (2022): AL-ISHLAH: Jurnal Pendidikan Vol 14, No 1 (2022): AL-ISHLAH: Jurnal Pendidikan Vol 13, No 3 (2021): AL-ISHLAH: Jurnal Pendidikan Vol 13, No 2 (2021): AL-ISHLAH: JURNAL PENDIDIKAN Vol 13, No 1 (2021): AL-ISHLAH: JURNAL PENDIDIKAN Vol 12, No 2 (2020): AL-ISHLAH: JURNAL PENDIDIKAN Vol 12, No 1 (2020): AL-ISHLAH: JURNAL PENDIDIKAN Vol 11, No 2 (2019): AL-ISHLAH: JURNAL PENDIDIKAN Vol 11, No 1 (2019): AL-ISHLAH: JURNAL PENDIDIKAN Vol 11, No 1 (2019): AL-ISHLAH: JURNAL PENDIDIKAN Vol 10, No 2 (2018): AL-ISHLAH: Jurnal Pendidikan Vol 10, No 2 (2018): AL-ISHLAH: Jurnal Pendidikan Vol 10, No 1 (2018): AL-ISHLAH: Jurnal Pendidikan Vol 10, No 1 (2018): AL-ISHLAH: Jurnal Pendidikan Vol 9, No 2 (2017): AL-ISHLAH: Jurnal Pendidikan Vol 9, No 2 (2017): AL-ISHLAH: Jurnal Pendidikan Vol 9, No 1 (2017): AL-ISHLAH: Jurnal Pendidikan Vol 9, No 1 (2017): AL-ISHLAH: Jurnal Pendidikan Vol 8, No 2 (2016): AL-ISHLAH: Jurnal Pendidikan Vol 8, No 2 (2016): AL-ISHLAH: Jurnal Pendidikan Vol 8, No 1 (2016): AL-ISHLAH: Jurnal Pendidikan Vol 8, No 1 (2016): AL-ISHLAH: Jurnal Pendidikan Vol 7, No 2 (2015): AL-ISHLAH: Jurnal Pendidikan Vol 7, No 2 (2015): AL-ISHLAH: Jurnal Pendidikan More Issue